当前位置:
首页
→
工会视窗
→
会务公开
→
通知文件
厦门市总工会关于开展第二十一期职工医疗互助保障活动的通知
发表日期:2025-12-03 16:11 【字体大小:
大
中
小
】
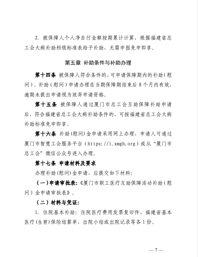
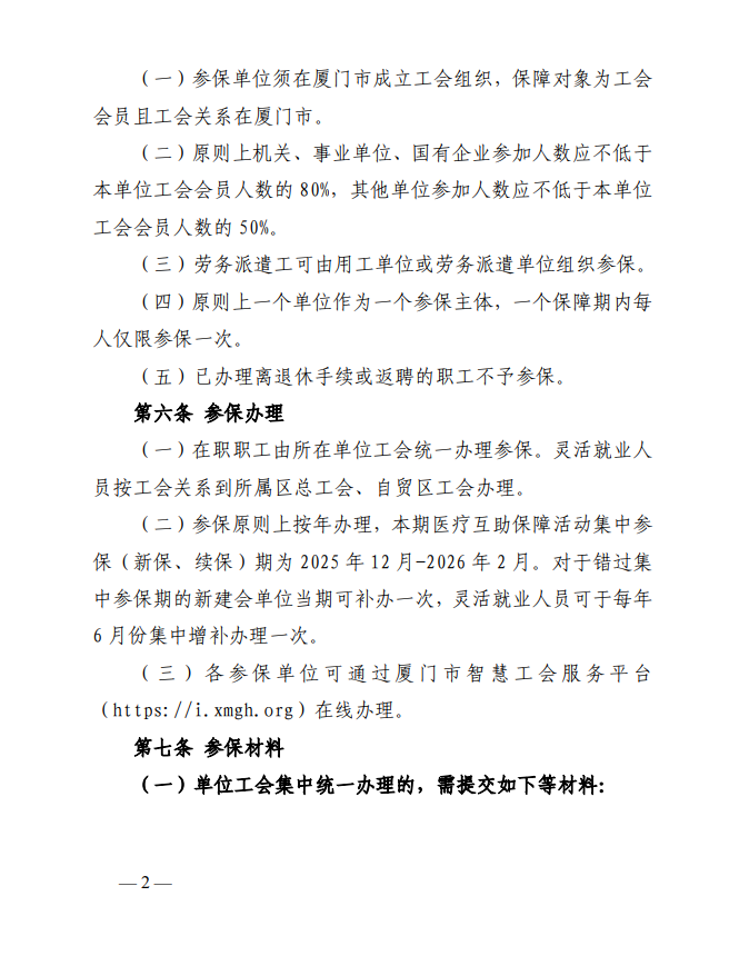
附件下载
·
厦工〔2025〕89号(权益保障部)厦门市总工会关于开展第二十一期职工医疗互助保障活动的通知.pdf
·
厦工〔2025〕89号(权益保障部)厦门市总工会关于开展第二十一期职工医疗互助保障活动的通知.doc
·
附件1:厦门市职工医疗互助保障参保申请表.docx
·
附件2:厦门市职工医疗互助保障活动补助(慰问)金申请审批表.doc
·
附件3:参保职工名单导入模板.xls
app下载
Android版
iPhone版
微信公众号
厦门市总工会
微信服务号
厦门市总工会
微信订阅号
厦门市总工会
视频号
今日头条
厦门市总工会
今日头条号
抖音
厦门市总工会
抖音号
微博
厦门市总工会微博号
咨询·维权